推薦產品
聯(lián)系我們
深圳市驪微電子科技有限公司
電話:0755-23087599
手機:13808858392
郵箱:dunianhua@leweitech.com
地址:深圳市寶安區(qū)西鄉(xiāng)鶴洲恒豐工業(yè)城B11棟5樓東
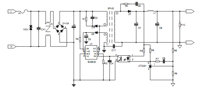
SD6830產品描述:
SD6830是一款高度集成的電流模式PWM+PFM控制芯片,內置振蕩器、內置高壓管和降頻功能,IC具有完整的自恢復保護功能,該電源控制器工作于典型的反激拓撲電路中,構成簡潔的AC/DC電源轉換器,在85V-265V的寬電壓范圍內提供12W的連續(xù)輸出功率。
SD6830是一款高度集成的電流模式PWM+PFM控制芯片,內置振蕩器、內置高壓管和降頻功能,IC具有完整的自恢復保護功能,該電源控制器工作于典型的反激拓撲電路中,構成簡潔的AC/DC電源轉換器,在85V-265V的寬電壓范圍內提供12W的連續(xù)輸出功率。
SD6830產品特點:
內置振蕩器
內置700V高壓功率開關
快速高壓啟動
低啟動電流和低工作電流
綠色降頻功能,低待機功耗
全面的自恢復保護功能:過壓、欠壓、短路、過載以及過溫保護
精確溫度補償,精確逐周期電流控制
寬電壓輸出功率12W,峰值輸出15W
高壓輸出功率15W,峰值輸出18W
外圍元件少,整機成本低
典型應用圖

典型應用圖

阿里巴巴店鋪
關注驪微
收藏驪微










